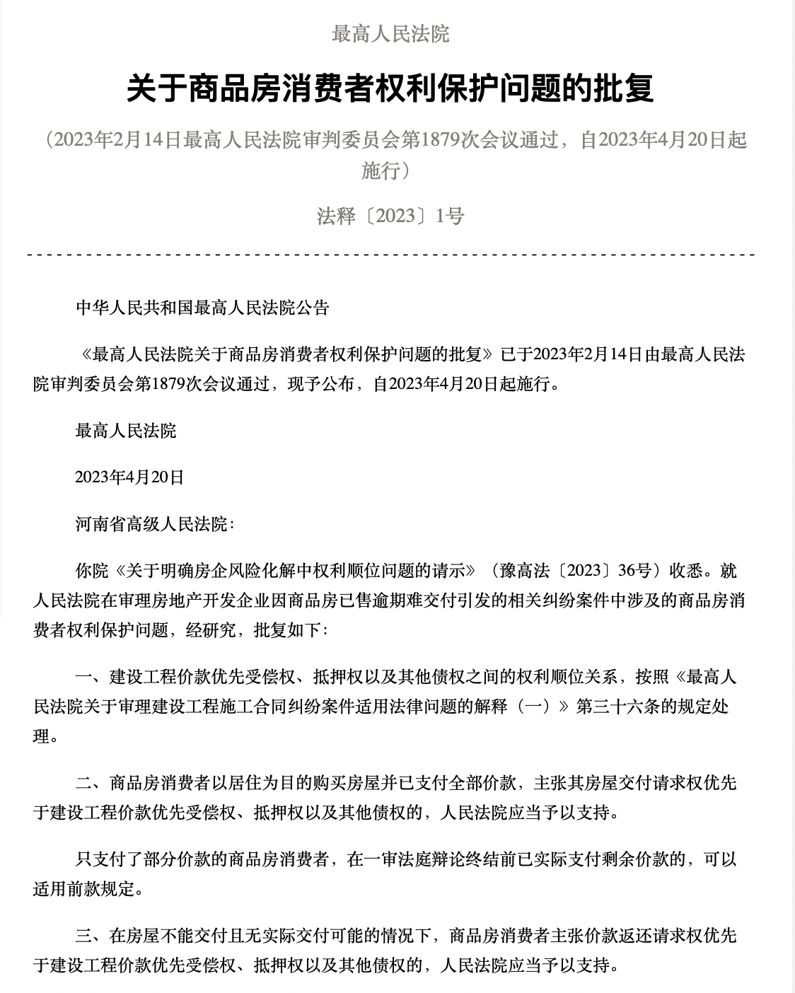
4月21日,人民法院报公布《最高人民法院关于商品房消费者权利保护问题的批复》,明确提到:在房屋不能交付且无实际交付可能的情况下,商品房贷消费者主张价款返还请求权,优先于建设工程价款优先受偿权、抵押权以及其他债权的,人民法院应当予以支持。
在业内看来,这份批复的内容意义重大,对不幸买到烂尾楼的购房者来说,终于有了“免死金牌”。

优先维护购房者权益
据悉,此次批复是针对河南高级人民法院的相关问题做出了答复。此前河南高院提交了《关于明确房企风险化解中权利顺位问题的请示》,请示涉及商品房已售逾期难交付引发的购房者权利保护问题。
北京金诉律师事务所主任王玉臣解释称,遇到烂尾楼或开发商负债累累时,银行要行使抵押权,施工单位要行使工程款优先受偿权,业主也会主张要求交房或退房款,多种债权会出现冲突。而抵押权和工程款优先受偿权有明文规定,业主的优先权并没有特别明确的规定,散见在一些最高院的观点和执行的相关规定中,对购房人而言有失公平。
最高法这份批复,则明确了购房人的两大优先权:房屋交付请求权、主张价款返还请求权。
首先,商品房消费者以居住为目的购买房屋并已支付全部价款,主张其房屋交付请求权优先于建设工程价款优先受偿权、抵押权以及其他债权的,人民法院应当予以支持。只支付了部分价款的商品房消费者,在一审法庭辩论终结前已实际支付剩余价款的,可以适用前款规定。
通俗来说便是,相较于兑现工程款、抵押权及其他债权,开发商要首先集中资源“保交房”。
王玉臣表示,房屋交付请求权的行使,需要满足三大前提条件:商品房消费者以居住为目的,一般适用于住宅,且不是为了投资;购买房屋并已支付全部价款,即使是只支付了部分房款,只要在一审法庭辩论终结前已实际付清尾款,同样适用;房屋要达到交付使用条件。
最高法还表示,在房屋不能交付且无实际交付可能的情况下,商品房消费者主张价款返还请求权优先于建设工程价款优先受偿权、抵押权以及其他债权的,人民法院应当予以支持。也就是说,如果房屋无交付可能,开发商应优先满足购房者退款的主张。
王玉臣称,价款返还请求权,也有一个前提条件:房屋不能交付且无实际交付可能,比如彻底烂尾,实在是建不起来,购房合同的目的已经无法实现,这个时候只能解除合同,要求返还房款。此外,不论是付了多少购房款,都应当享受相应的优先权。
综合而言,在与烂尾楼相关的债权排序上,购房人的请求权是排在首位的,其次是建设工程价款优先受偿权,第三是抵押权,最后是其他债权、也就是常说的普通债权。
在王玉臣看来,最高法这份批复有明确的法律及现实意义。首先,以司法解释的方式明确了购房人的优先权,为相关案件提供明确的裁判指引。现实层面,为解决烂尾楼、开发商爆雷案件中债权如何处置提供了明确指引,一定程度上提升老百姓对楼市的信心,有利于楼市复苏。
易居研究院研究总监严跃进认为,过去对于开发商、银行、建筑商等权益维护问题,主要把建筑商、工程商、设备商、材料商等排在首位,现在遇到购房者、退房者和建筑商等涉及权益优先的问题,明确了优先保护退房者的权益,政策务实、对各地处理保交楼事件具有非常好的指导意义。
32城半数逾期项目已复工
自去年7月份多地出现“停贷”事件以来,“保交楼”逐渐成为楼市政策的重点。
去年七月末,保交楼首次被写入政治局会议文件。此外,住建、财政、央行等多部委联推2000亿政策性银行专项借款,并已基本投放至项目。央行方面还表示,将面向6家商业银行提供2000亿元再贷款,为商业银行提供零成本资金,以鼓励其支持保交楼工作。
各地政府也积极行动,郑州、南宁、湖北分别设立100亿、30亿、50亿元纾困基金;同时,积极争取国家政策性银行专项借款,支持已售逾期难交付住宅项目建设交付。此外,还有返还未动工项目土地款,优化预售资金监管等动作,助力推动保交楼。
到2022年末,各地房企停工问题得到一定缓解。据CRIC调研数据,截至2022年12月31日,32个典型城市重点监测的290个项目中,一半以上已经复工,仍有126个项目处于停工状态。
分能级来看,二线城市停工项目套数达307819套,总建面达3567万平,因购房者按揭比重较高,销售和房价下行压力更大。中西部城市如武汉、西安、郑州、昆明等停工项目所涉尚未交付套数均在3万套以上;漳州、淮安、盐城等停工项目所涉尚未交付总建面,也达到100万平方米以上。
值得注意的是,郑州、昆明等城市因政策起步较早、纾困力度较大,目前多数项目均处于部分复工和全面复工状态,郑州复工项目占比接近9成。
从房企竣工端也可见积极进展。国家统计局数据显示,2023年前2月房屋竣工面积同比增长8%,仅次于2022年12月,为2022年以来次新高,显示“保交楼”已取得一定实质性成效。
但克而瑞研报也表示,部分地区纾困资金审批流程长、支取困难、覆盖面有限等问题还亟待解决,不少项目继续停工或表演式复工也客观存在,保交付、稳民生依然任务艰巨。
克而瑞建议称,对销售进度超过50%,开发商因监管过严导致监管账户中的资金被占用,无法顺利支付工程款的项目,应适度松绑预售资金监管,确保工程正常运行,同时加速其预售证审批进度,允许开发商继续卖房,以卖房的房款优先支付工程款,从而促进其形成良性循环。
二是销售进度过半,开发商因违约、爆雷等原因无力承担后续工程费用,可采取专项借款模式、郑州纾困基金模式、巧妙利用第二支箭、第三支箭等模式改善和支持项目复工。对尚处于开工初期,销售进度不足10%且所处城市楼市行情较为惨淡的项目,建议在风险可控范围内允许购房者退房。
责任编辑:刘万里 SF014
未经允许不得转载:新聚网 » 买到烂尾楼“钱房两空”?最高法明确优先保护购房者权益

新聚网
百度分拆小程序业务,多利熊团队被整体裁撤
汾酒集团党委书记、董事长袁清茂与经济学家、泽平宏观创始人任泽平举行交流座谈
汾酒集团党委书记、董事长袁清茂深入汾酒销售公司调研
视频 | 93岁巴菲特真诚建议:不要通过诋毁别人来表明自己的观点!
金融监管大变革





