作者|俞燕

转眼之间,距离招商银行股份有限公司(下称“招行”,CMB,600036.SH,3968.HK)原党委书记、行长田惠宇“落马” ,已过去一个月零三周。
5月19日,执行董事、常务副行长兼财务负责人、董事会秘书王良出任招行党委书记、行长,成为招行35年来的第四任掌门。招行顺利地完成了新旧掌门转换。
一个月零10天后(6月29日),招行的股东大会就要召开了。这一次股东大会的一个重要议题便是换届选举,进而诞生出其第12届董事会。
2013年5月31日,招行的股东大会亦进行了一次换届选举。彼时,47岁的田惠宇获选新的执行董事,并在随后举行的董事会上被聘为行长。从此,招行切换到“田惠宇时代”。
此前董事会原本已提名时任招行行长马蔚华作为执行董事候选人。但是一个月零11天之后(2013年5月8日),田惠宇南下进入招行大楼,成为新的党委书记。次日,马蔚华“自愿”退出执行董事的选举,田惠宇成为新的执行董事候选人。
在那场股东大会上,发生了罕见的颇具“戏剧性”的一幕:虽然招行是等额选举制,田惠宇的反对票居然仍高达10.70%。
九年后的这次换届股东大会,或许将同样精彩。
因为,在招行董事会候选人名单早已确定和公布后,有一个股东突然“杀入”,宣布也要提名非执行董事。
壹
意外的提案

5月20日,招行召开第11届董事会第41次会议,审议通过了《关于第十二届董事会董事候选人名单的议案》。
该名单显示,董事候选人共有17名,其中包括股东董事候选人9名、执行董事候选人2名和独立董事候选人6名。
从董事席位数量上来看,第12届董事会没有变化,但具体人选则略有变化。
在股东董事中,招商局集团有限公司(下称“招商局”)提名缪建民、胡建华、周松、洪小源、张健、苏敏,共六席;中国远洋海运集团有限公司(下称“远洋集团”)提名付刚峰、孙云飞、陈冬,共三席。
其中,缪建民、付刚峰、孙云飞是现任董事。招商局提名的胡建华和远洋集团提名的陈冬,则是新增董事候选人。
在第11届董事会成员中,只有来自大家保险集团的董事罗胜和来自中远海运发展的非执行董事王大雄,未同出现在第12届董事会候选人名单中。
罗胜在5月20日已获选股东监事候选人,将转任监事。非执行董事王大雄因到达退休年龄,已在5月13日辞去董事之职。
执行董事候选人为王良和李德林,其中王良是现任执行董事,而副行长李德林则补缺田惠宇的席位。
6名独立董事候选人(王仕雄、李孟刚、刘俏、田宏启、李朝鲜、史永东),皆与第11届董事会的独董相同。
由于招行采用等额选举制,如果没有意外的话,上榜候选人的董事,将最终坐到招行董事会会议室里的那17把椅子上。
5月28日,招行发布了关于召开202年度股东大会的通知和相关文件。
然而,到了6月10日,“意外”发生了。
这一天晚间,招行发布了一则关于2021年度股东大会增加临时提案的公告,称临时增加一份提案。

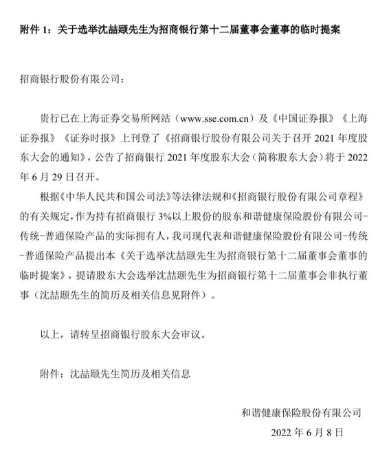
该提案来自招行的第七大股东和谐健康保险股份有限公司(下称“和谐健康险”)。其在提案中声称,作为持有招行3%以上股份的股东,其在6月8日向招行董事会提交了《关于选举沈喆颋先生为招商银行第十二届董事会董事的临时提案》,提请股东大会选举沈喆颋为第12届董事会非执行董事。
据该提案介绍,沈喆颋刚刚在今年5月获任和谐健康险总经理。
该提案提交得如此突然,以至于目前招行发布的股东大会文件的董事候选人名单上里,并没有沈喆颋的名字。
不过,在本次股东大会文件中,招行将审议修订的公司章程,拟新增的条款有这么一条:除采取累积投票制选举董事、监事外,每位董事、监事候选人应当以单独提案提出并逐个进行表决。
那么,和谐健康险的提案单独提交并进行表决,从程序上没有问题。
至于和谐健康险能不能如愿以偿地坐到招行董事会的椅子上,那又是另一回事了。毕竟,和谐健康险的前任安邦财险,当年还正如日中天,且股比远大于如今的和谐健康险,依然未能敲开董事会的大门。
贰
和谐健康险是谁
和谐健康险与招行的渊源,其实源自安邦。

和谐健康险成立于2006年1月,是当年那五家专业健康险公司之一,原本叫阳光健康险,因为当时已有了俩家名叫“阳光”的保险公司,于是改名为瑞福德健康险。
最初,瑞福德健康险的股东是瑞福德集团的实控人郭民,同样以资本玩家著称。开业没两年,业务没做多少,偏门倒没少搞,为此也收了不少罚单。后来公司几乎陷于停顿状态,于是安邦财险作为接盘侠,在2009年12月收购了这家公司,持股99%,剩下的1%给了小伙伴中乒投资集团。
2010年2月11日,安邦财险获批对瑞福德健康险进行重组,随即将其改名为和谐健康险。
再后来,安邦财险向和谐健康险不断增资,到2016年,其注册资本已增至139亿元,要知道其初始注册资本仅有3亿元,激增逾46倍。
壮大注册资本后,和谐健康险便成为出征资本市场的主力之一——民生银行、万科A、同仁堂、金地集团、中国建筑、大商股份、欧亚集团和金融街等著名上市公司,尽成其囊中物,且股比皆达到举牌线以上。
不过,彼时招行股权为安邦财险所有,与和谐健康险并没有瓜葛。但在2018年7月2日,也就是安邦被接管五个月后,安邦财险将其所持招行股份中拿出4.99%,转让给和谐健康险。
于是,安邦财险(后来大家人寿取而代之)在招行的股比便降为6.64%,不过作为整体的安邦系,两家的合计股比仍为11.63%。也就是说,此番操作,在当时属于“左手转右手”。
同一天,和谐健康险所重仓的股票,比如万科A、同仁堂和欧亚集团等,又转给了安邦人寿。
彼时便有业内人士分析认为,此次操作有可能意味着,安邦要卖掉和谐健康险了。
果不其然。到了2019年7月4日,和谐健康险便在保险行业协会官网发布公告称,将引入五家新股东,用以“替换”安邦系股东。引入的控股股东新东家,便是王义政旗下的大连福佳集团。这一年,王51岁。
王义政这位王老板和大连实德的原实控人徐明徐老板是老乡,消防兵出身,后来转业在大连当了一名公务员,又很快下海创业,以消防设备和消防工程起家。在2000年其创立福佳集团,十年后便跻身中国企业500强。
仅用了13年,王老板生生打造出一个福佳系,旗下拥有基金投资、海外并购、资产管理、担保小贷和融资租赁等五大金融业务板块。
王义政对保险业颇有雄心,早在2016年便立志筹建一家保险公司福康人寿,奈何被彼时的保监会直接NG了。两年后,王老板在北京成立了一家福邦保险经纪公司,也算是圆了保险(中介)梦。
但直到2019年,王才终于真正成为一家实力派保险公司的掌控人。
从此,王老板也一如其他资本大佬们一样,兴冲冲地开启了投资之路。2020年11月,通过国联证券的一款资管计划专户产品,“杀入”万达信息(维权),股比达10.05%,和一心要控股万达信息的中国人寿PK上了。
下一个动作更猛:2021年6月斥资90.57亿元收购北京新锦城房地产经营管理有限公司100%股权,从而将CBD的一座地标性建筑SK大厦(原凯德大厦)纳入囊中。
与资本大鳄们似曾相识的操作,不由不令人担心和谐健康险未来的命运。坊间传闻,在王老板收购SK大厦的当月,监管部门约谈了和谐健康险的高管,称其存在治理极不完善、内控薄弱等问题,存在极大风险隐患。
自从安邦被接管以来,同属其旗下的和谐健康险,亦一直没有再发布过年报,哪怕现在已有了新东家。因此,和谐健康险现在的财务状况究竟如何,外界依旧云山雾罩。
今年2月,财新报道称,王义政失联了。但福佳集团很快回应称,老板只是因身体原因正住院接受治疗。
王老板是不是“生病”,外界不知道真假。但在2022年3月,和谐健康险董事长的位置换了赵建新,而来自复星联合健康的沈喆颋则出任总经理。
有必要说说赵、沈二人。
2020年赵建新通过市场化选聘进入和谐健康,其此前曾出任过泰康人寿精算部助理总经理、光大永明人寿助理副总裁、民生人寿总精算师、长城人寿总精算师、长城人寿常务副总经理等职务。
至于沈,在加入和谐健康之前,其曾出任过北大方正人寿精算管理部副总经理、市场企划部总经理,中韩人寿总精算师。随后,其加入国内第六家专业健康险公司一一复星联合健康保险,担任公司副总裁、总精算师、首席投资官等职务。
不知这次和谐健康险突然打算冲进招行董事会,是王老板的想法,还是新管理层的想法。
叁
董事梦想或许难圆
其实和谐健康险自从接手招行的股票以来,也曾有过减持行为。2021年一季度,和谐健康险减持1.28亿股,股比变为4.48%,大家人寿减持6000万股,股比变为3.87%(2020年减持过2.23亿股)。与此同时,中远海运(广州)增持7亿股,股比达2.76%,进入前十大股东名单。
截至2022年一季度,和谐健康险的股比为4.48%,大家人寿的股比3.23%,分别列招行第七大和第八大股东。
对于和谐健康险的提案,一批招行的小股东倒是群情激昂,在雪球上纷纷留言表示到时要在股东大会上投反对票,认为福佳集团业务复杂,风格彪悍,“控制金融机构容易让人怀疑动机”。
作为优质银行股,招行一直挺受保险公司青睐,除了股比曾高达10%以上的安邦,早年生命人寿(富德生命人寿的前身)也曾入股招行,且股比在3%以上。不过,这两家险企当年都没有拿到董事席位。
早在2013年,位居第六大股东的安邦曾提名一名董事候选人,但却落选了,比它股比小的一家国企股东提名的董事候选人则顺利当选。

有资深业内人士指出,掀开安邦或和谐健康险的民企资本大佬的股东背景不谈,仅是从其入股招行的资金来源来说,其就很难谋求董事会席位。
2018年发布的《商业银行股权管理暂行办法》要求业银行股东应使用自有资金入股银行,且确保资金来源合法,不得以委托资金、债务资金等非自有资金入股。
虽然该文件同时新增了“金融产品可以持有上市商业银行股份”的规定,但对于保险产品尤其是万能险入股银行,此前业内一直有争议。有业内人士透露,自从宝万之争之后,再想以保险资金尤其是万能险之类的资金出资成为银行股东,基本没戏。
不论是在民生银行还是在招行,安邦的吴老板和他的手下都没有真正地尝到当银行董事的滋味。和谐健康险恐怕也同样难以圆梦。
但问题是,明知可行性甚微却仍“偏向虎山行”,再考虑到大连福佳及招行自身今年以来先后出现的高层异动,特别是目前监管层对民营企业染指金融机构股权的高度敏感,这其中莫非还藏有外界不知的奥妙?
不用着急,16天后自见分晓!
责任编辑:李墨轩
未经允许不得转载:新聚网 » “野蛮人”又来敲门?和谐健康眼热招行菫事席位突然袭击

新聚网
百度分拆小程序业务,多利熊团队被整体裁撤
汾酒集团党委书记、董事长袁清茂与经济学家、泽平宏观创始人任泽平举行交流座谈
汾酒集团党委书记、董事长袁清茂深入汾酒销售公司调研
视频 | 93岁巴菲特真诚建议:不要通过诋毁别人来表明自己的观点!
金融监管大变革





